开元棋牌
开元棋牌
- 棋牌游戏- 棋牌游戏平台- APP下载河
- 划重点!春节来巴中就这样玩儿棋牌游戏-
- 棋牌游戏- 棋牌游戏平台- APP下载感
- 棋牌游戏- 棋牌游戏平台- APP下载感
- 棋牌游戏- 棋牌游戏平台- APP下载飞
联系我们
电话:400-123-4567
手机:138-0000-0000
邮箱:admin@youweb.com
地址:广东省广州市天河区88号
棋牌游戏
划重点!春节来巴中就这样玩儿棋牌游戏- 棋牌游戏平台- APP下载
- 作者:小编
- 发布时间:2026-01-10 05:51:14
- 点击:
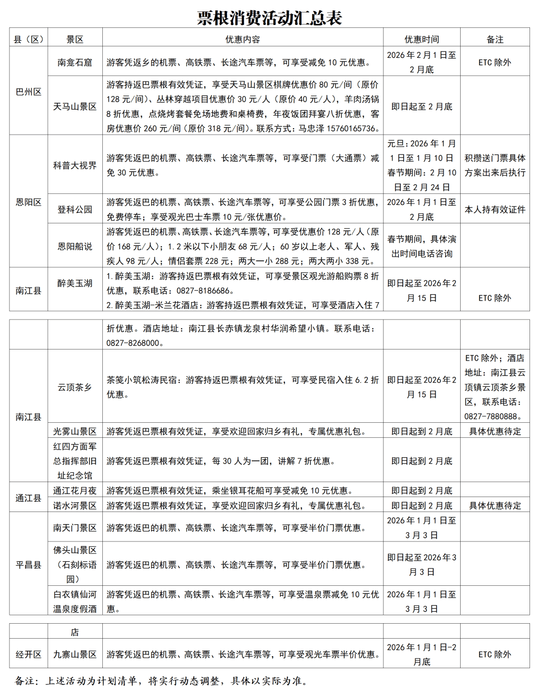
棋牌游戏大全,棋牌游戏app,棋牌游戏平台,棋牌娱乐,棋牌娱乐平台,棋牌,开元棋牌,斗地主,扑克游戏,麻将,德州扑克,牛牛,麻将糊了,掼蛋,炸金花,掼蛋技巧,抢庄牛牛,十点半,龙虎斗,21点,牌九等众多景点也都为返乡游客和来巴游客准备了门票折扣、项目优惠等限时促销活动。具体优惠信息可参考活动汇总表。
春节期间,全市符合条件的旅游景区、消费新场景、图文博馆等将正常开放,并推出一系列群众性文化活动,让您在家门口就能感受到浓浓的年味和文化气息。
将在南龛山景区、巴城记忆文创产业园等地,采取“主会场+分会场”形式,开展文艺演出、非遗表演、无人机秀等活动,配套展示展销、新春祈福等互动体验。
“五福临门·春起新岁”体验活动:开展川剧专场、民俗巡游、散点演艺等活动;盛世风华·福启恩阳活动:日间开展快闪送福、互动演艺等新春主题活动,呈现大型沉浸式夜游演艺《恩阳船说》;打卡集章·福礼随行活动:游客在核心景点完成打卡任务,可兑换新春专属礼品;年味街区·烟火寻春活动:在美食街区开展系列优惠促销活动。
将举办百姓春节联欢晚会,并组织开展“我们的中国梦·文化进万家”文艺巡演,深入乡镇、社区。同时,热闹的“‘羊’BA迎春杯”全民健身篮球赛事也将点燃运动激情。
将举办“红军城·快闪秀”、第二届民俗春晚,并在红军广场、花月夜等地开展蜀绣、剪纸等非遗体验活动,让您亲手制作窗花、灯笼,感受传统年味。
包括优品年货购物季、白衣古镇“春节9天乐”、伯坚广场送春联书画、佛楼镇“羊肉节”等,活动丰富多彩。
在九寨山景区开展民俗展演、猜灯谜、写春联等活动,并在市体育中心举办首届政企民大联欢晚会。
举办“欢迎回家看山河・百万景民游巴中”活动(第一季),发放10000张“巴中景民山河卡”,凭卡享受餐饮住宿折扣、景区减免门票等专享礼遇。开展光雾仙山冰雪宠客计划文创伴您行(第一季),针对住宿、餐饮、旅业发放30万元文创消费券;举办巴山年韵“礼遇”光雾山,打造集年货展销、民俗体验等年货集市;开展全民热雪·光雾山滑雪SHOW,举办动感花样滑雪表演秀;开展光雾山亲子趣味定向挑战赛,打造情景化冰雪定向赛事;开展光雾山冰雪汉服潮玩季,举办汉服爱好者巡游、汉服滑雪表演等活动。
更多精彩活动,如新年音乐会、美术摄影展、送文化下乡等已陆续开展或正在筹备中,等待您的参与。
生命在于运动,节日更要健康。2026年第一季度,巴中市将统筹举办多层次、多样化的群众体育赛事活动,让健身成为习惯,让城市充满活力。
计划举办的赛事包括市级、省级、县级等多个级别的群众类活动,如健身跑、篮球赛、冬泳邀请赛等,欢迎广大市民和游客积极参与,以拼搏奋进的姿态迎接新春。
